人物相関図とは?関係図・人間関係図との違いと活用シーン

「人物相関図って何?」「関係図や人間関係図とは違うの?」と疑問に思ったことはありませんか。ドラマの公式サイトやアニメの特設ページでおなじみの人物相関図ですが、実はビジネスや教育の場でも幅広く活用されています。この記事では、人物相関図の基本的な意味から、似た用語との違い、活用シーン、そして作り方の基本までをわかりやすく解説します。
人物相関図とは?
人物相関図とは、登場人物同士の関係性を図で視覚化したものです。人物を丸や四角のノードで表し、関係のある人物同士を線で結び、その線にラベル(「親友」「ライバル」「上司と部下」など)を付けることで、複雑な人間関係を一目で把握できるようにした図です。
テレビドラマの公式サイトで見かける「登場人物の相関図」が最もなじみ深い例ですが、ビジネスや教育の場でも広く活用されています。
「人物相関図」「人物関係図」「人間関係図」の違い
検索すると「人物相関図」「人物関係図」「人間関係図」などさまざまな呼び方が出てきますが、基本的にはすべて同じものを指しています。
呼称 | 主な使用場面 | ニュアンス |
|---|---|---|
人物相関図 | ドラマ・映画・アニメの公式サイト | 最も一般的な呼び方。テレビ局の公式サイトでの標準表記 |
人物関係図 | 小説・文学作品の分析 | 「関係」にフォーカスした表現 |
人間関係図 | ビジネス・教育・心理学 | 実在の人間関係を対象とする場合に使われやすい |
キャラクター相関図 | アニメ・ゲーム・漫画 | フィクション作品のキャラクター整理に特化 |
ステークホルダーマップ | ビジネス・プロジェクト管理 | 英語圏のビジネス用語。関係者の力関係を可視化 |
どの呼び方でも、作り方や基本構造は共通です。本記事ではまとめて「人物相関図」と呼びます。
相関図と散布図の違い
「相関図」という言葉には、もう一つ別の意味があります。品質管理(QC7つ道具)で使われる「相関図」は散布図のことで、2つの数値データの相関関係をグラフにしたものです。

散布図(分布図)とは?見方と作り方がわかる!相関関係の分析や活用事例も解説
散布図の正しい見方や相関関係(正の相関・負の相関)が分からずお困りですか?この記事では、2つのデータの関係性を可視化する散布図の基本から、作り方、ビジネスでの活用事例までを図解で分かりやすく解説します。オンラインツールを使えば、誰でも簡単に見やすい散布図が作成できます。

QC7つ道具・新QC7つ道具とは?違いと使い方を徹底解説【初心者向け】
QC7つ道具と新QC7つ道具の違いを初心者にも分かりやすく解説。パレート図や特性要因図など各ツールの目的、使い方、使い分けを具体例で紹介します。データに基づいた問題解決で、あなたのビジネスの品質を向上させる第一歩に。
本記事で扱う人物相関図とはまったく別物ですのでご注意ください。Excelで「相関図」を検索すると散布図の作り方が多くヒットしますが、人物関係の図を作りたい場合は「人物相関図」「関係図」で検索するとよいでしょう。
人物相関図を使う5つのメリット
「わざわざ図にしなくても頭の中で整理できる」と思うかもしれません。しかし、相関図には文章やリストにはない独自のメリットがあります。
1. 複雑な関係が一目でわかる
登場人物が10人を超えるドラマや小説では、文章だけで関係を追うと混乱しがちです。相関図にすると、「誰と誰がどういう関係か」が視覚的に一瞬で把握できます。
2. 隠れた関係に気づける
人物をすべて並べて線で結ぶ過程で、「この2人には直接の接点がないんだ」「この人物がすべてのグループの橋渡し役になっている」といった文章を読んでいるだけでは気づきにくい構造が見えてきます。
3. 記憶の定着を助ける
人間の脳は、文字の羅列よりも図やイメージの方が記憶に残りやすい性質を持っています。歴史の人物関係や物語の登場人物を相関図で整理すると、テストや会話で「あの図のあの位置にいた人」と思い出しやすくなります。
4. 他の人と共有しやすい
「このドラマの人間関係を教えて」と聞かれたとき、口頭で説明するよりも相関図を1枚見せる方が圧倒的に早く正確です。SNSでの共有やプレゼン資料への組み込みにも適しています。
5. 変化の過程を記録できる
ドラマの序盤と終盤では人間関係が大きく変わることがあります。相関図を時系列で複数作ることで、「あのキャラは最初は敵だったのに、最後は味方になった」という変化の過程を記録できます。
人物相関図の活用シーン
人物相関図はエンタメから仕事まで、さまざまな場面で役立ちます。
ドラマ・映画・アニメの人物整理
最もポピュラーな活用シーンです。特に登場人物が多い作品では、公式の相関図だけでは物足りないことも。自分で相関図を作れば、推しキャラ中心の独自視点やネタバレ込みの詳細版など自由にカスタマイズできます。
実際に作成された相関図の例として、2026年冬ドラマの人物相関図まとめでは、今期の話題作8本の相関図を掲載しています。
.png)
小説・漫画・ゲームの登場人物管理
長編シリーズでは巻数が進むにつれて人物が増え続けます。「この人、前にどこで出てきたっけ?」を防ぐために、読みながら相関図を更新していくと理解が深まります。二次創作の設定整理にも便利です。

歴史の人物関係整理
戦国時代の同盟・敵対関係、幕末の志士たちの人脈など、教科書のテキストだけでは把握しにくい歴史上の複雑な関係も、相関図にすると直感的に理解できます。大河ドラマの予習・復習にも最適です。
.png)
ビジネスのステークホルダーマップ
プロジェクトの関係者(ステークホルダー)の力関係・意思決定ルート・利害関係を相関図で整理すると、「誰に・どの順番で・何を説明すればよいか」が明確になります。営業先の組織構造の把握や、チーム内の引き継ぎ資料としても活用されています。
.png)
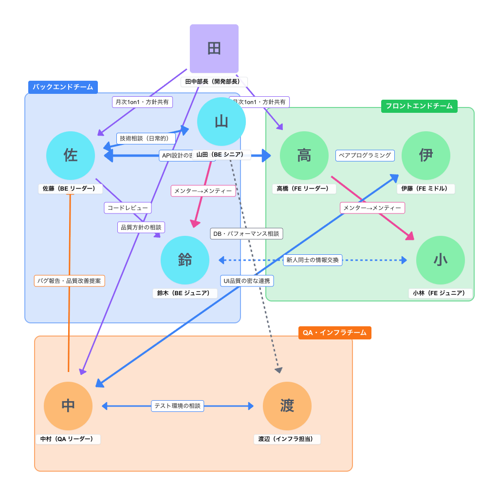
人材マネジメント・チームビルディング
組織図とは別に、実際のコミュニケーション関係や信頼関係を人物相関図で可視化する活用法もあります。公式な指揮命令系統だけでなく、「実質的な相談相手は誰か」「チーム間の橋渡し役は誰か」といったインフォーマルな関係を把握できます。
.png)
人物相関図の基本構成要素
人物相関図は、シンプルに言えば「ノード(人物)」と「エッジ(関係線)」の2つの要素で構成されています。これに加えて「グループ」を使うことで、よりわかりやすい図になります。
ノード(人物)
人物を表す図形です。一般的には円形が使われますが、四角形で表現することもあります。
名前: 人物名を表示
色: 人物ごと、またはグループごとに色分け
サイズ: 重要な人物ほど大きくすることで視覚的な優先度を表現
説明テキスト: 役割や肩書きの補足情報
エッジ(関係線)
人物同士をつなぐ線です。線の色・太さ・スタイル・矢印で関係の種類を表現します。
要素 | 表現内容 | 例 |
|---|---|---|
色 | 関係の種類 | ピンク=恋愛、青=友情、赤=敵対 |
太さ | 関係の重要度 | 太い=主要な関係、細い=補助的な関係 |
実線/破線 | 関係の確定度 | 実線=確定、破線=不確定・変化中 |
矢印 | 関係の方向 | 片方向=一方的な感情、双方向=相互の関係 |
ラベル | 関係の説明 | 「親友」「上司→部下」「片思い」 |
グループ(陣営・所属)
背景色のエリアで複数の人物を囲むことで、陣営や所属を視覚的に表現します。たとえばドラマなら「○○高校」「△△病院」、ビジネスなら「営業部」「開発チーム」などでグルーピングできます。

これらの要素の詳しい使い方は、相関図の書き方を徹底解説!見やすい相関図を作る5つのコツで解説しています。

相関図の書き方を徹底解説!見やすい相関図を作る5つのコツ
相関図の書き方を5つのコツと5ステップで徹底解説。中心配置・色分け・線種の使い分け・矢印・情報の絞り込みなど、見やすい相関図を作るためのデザインルールを紹介します。
人物相関図の作り方【3ステップ】
人物相関図を作る基本的な流れは、「情報整理 → 配置 → 仕上げ」の3ステップです。
ステップ1:人物と関係性をリストアップする
まず、相関図に載せる人物を全員書き出し、それぞれの関係性を洗い出します。
人物名と役割(主人公、ヒロイン、敵役など)
人物同士の関係(恋人、親子、ライバル、上司と部下など)
関係の方向性(一方的か相互か)
見やすい相関図にするには6〜15人程度が理想的です。20人を超える場合は、主要キャラとサブキャラで分けて2枚にすることを検討しましょう。
[相関図の登場人物一覧の例]

ステップ2:中心人物から配置する
最も重要な人物(主人公)を画面の中央に置き、関係の深い人物を近くに、関係の薄い人物を遠くに配置します。陣営やグループがある場合は、背景色のエリアで囲みます。

配置のコツ:
対立する人物は中心を挟んで反対側に
同じグループの人物は近くにまとめる
人物間は十分な間隔を確保(線が重ならないように)
ステップ3:関係線を引いて仕上げる
人物同士を線で結び、ラベル(関係の説明)を付けます。最後に線の色・太さ・スタイルを調整して完成です。
恋愛関係はピンク、友情は青、敵対は赤など色のルールを決める
重要な関係線は太く、補助的な線は細く
確定した関係は実線、不確定な関係は破線
より詳しい手順は相関図の書き方ガイドをご覧ください。
人物相関図を作れるツール
人物相関図は紙に手書きでも作れますが、デジタルツールを使えば修正・共有・書き出しが格段にラクになります。
ブラウザで作れる相関図メーカー
最も手軽なのは、ブラウザで動作する相関図メーカーです。インストール不要で、PCでもスマホでもすぐに使えます。
xGrapherの相関図メーカーは、人物相関図に必要な機能を網羅しています。人物ノードの色・形・サイズ、関係線の色・太さ・スタイル(実線/破線/点線)、矢印の方向、グループエリアまで自由にカスタマイズでき、PNG・JPEG・SVG形式で書き出し可能です。登録不要・無料で利用できます。

Excel・PowerPointで作る
すでにOfficeを使っている方は、図形機能やSmartArtで相関図を作ることも可能です。ただし、人物を動かすと線が追従しない、関係線のラベル設定が手間、といった制約があります。
その他のツール
Canva、Lucidchart、Miroなどの汎用作図ツールでも相関図を作れます。目的に合ったツールの選び方は相関図ツール比較おすすめ8選で詳しく解説しています。
よくある質問(FAQ)
Q. 人物相関図は英語で何という?
英語では "character relationship chart" や "character map" と呼ばれます。ビジネスの文脈では "stakeholder map"(ステークホルダーマップ)が一般的です。品質管理の相関図(散布図)は "correlation diagram" や "scatter diagram" と呼ばれ、人物相関図とは区別されます。
Q. 人物相関図は何人くらいが見やすい?
6〜15人が最適です。5人以下だと相関図にする意味が薄れ、20人を超えると線の交差が増えて視認性が落ちます。多くの人物を扱う場合は、メインキャラだけの図とサブキャラを含む図に分けると見やすくなります。
Q. 相関図と組織図の違いは?
組織図は上下関係(階層構造)に特化しており、社長→部長→課長のようなツリー構造で表します。相関図は上下関係に限らず、友情・敵対・恋愛などあらゆる種類の関係を自由なレイアウトで表現できます。階層を示したいなら組織図、人間関係の全体像を示したいなら相関図が適しています。
[組織図の例]
Q. 相関図と家系図の違いは?
家系図は血縁関係(親子・兄弟・婚姻)に特化した図で、世代ごとに段を分けた縦型のレイアウトが一般的です。相関図は血縁関係だけでなく、友人・同僚・敵対者など血縁以外のあらゆる関係も含めて表現できます。ファミリードラマの登場人物を整理する場合、家族関係だけなら家系図、家族以外の人間関係も含めるなら相関図が適しています。
[家系図の例]

【家系図の作り方】初心者でも簡単!エクセル・アプリ・手書きの手順と書き方のコツを徹底解説
家系図の作り方を初心者向けにわかりやすく解説します。情報の集め方、戸籍謄本の取得方法、書き方の基本ルールから、エクセルや無料のオンライン作成ツール(アプリ)を使ったきれいな家系図の仕上げ方まで完全網羅。自分のルーツを辿る旅を今日から始めましょう。
Q. 無料で人物相関図を作れるツールは?
xGrapherの相関図メーカーは登録不要・完全無料で利用できます。ブラウザ上で人物ノード・関係線・グループエリアを自由に編集でき、PNG・JPEG・SVG形式で書き出し可能です。ドラマやアニメの相関図テンプレートも多数公開されています。
まとめ
人物相関図は、キャラクターや関係者の関係性をノード(人物)・エッジ(関係線)・グループ(陣営)で視覚化した図です。「人物関係図」「人間関係図」とも呼ばれますが、いずれも同じものを指します。ドラマ・アニメの登場人物整理からビジネスのステークホルダー分析まで、幅広い場面で活用できます。
実際に作成するならxGrapherの相関図メーカーをお試しください。

)
)
)
)
)
)
)
)
)
)