相関図一覧 ページ:3

ブギウギ 登場人物相関図
映画ファン|更新: 2026/2/18
NHK連続テレビ小説朝ドラブギウギ

おむすび 登場人物相関図
映画ファン|更新: 2026/2/18
NHK連続テレビ小説朝ドラおむすび

ホーホケキョ となりの山田くん(1999)相関図
映画ファン|更新: 2026/2/18
ジブリスタジオジブリ高畑勲映画

海がきこえる(1993)相関図
映画ファン|更新: 2026/2/18
ネタバレジブリスタジオジブリ望月智充

千と千尋の神隠し(2001)相関図
映画ファン|更新: 2026/2/18
ネタバレジブリスタジオジブリ宮崎駿

紅の豚(1992)相関図
映画ファン|更新: 2026/2/18
ジブリスタジオジブリ宮崎駿映画

平成狸合戦ぽんぽこ(1994)相関図
映画ファン|更新: 2026/2/18
ネタバレジブリスタジオジブリ高畑勲

おもひでぽろぽろ(1991)相関図
映画ファン|更新: 2026/2/18
ネタバレジブリスタジオジブリ高畑勲

猫の恩返し(2002)相関図
映画ファン|更新: 2026/2/18
ネタバレジブリスタジオジブリ森田宏幸

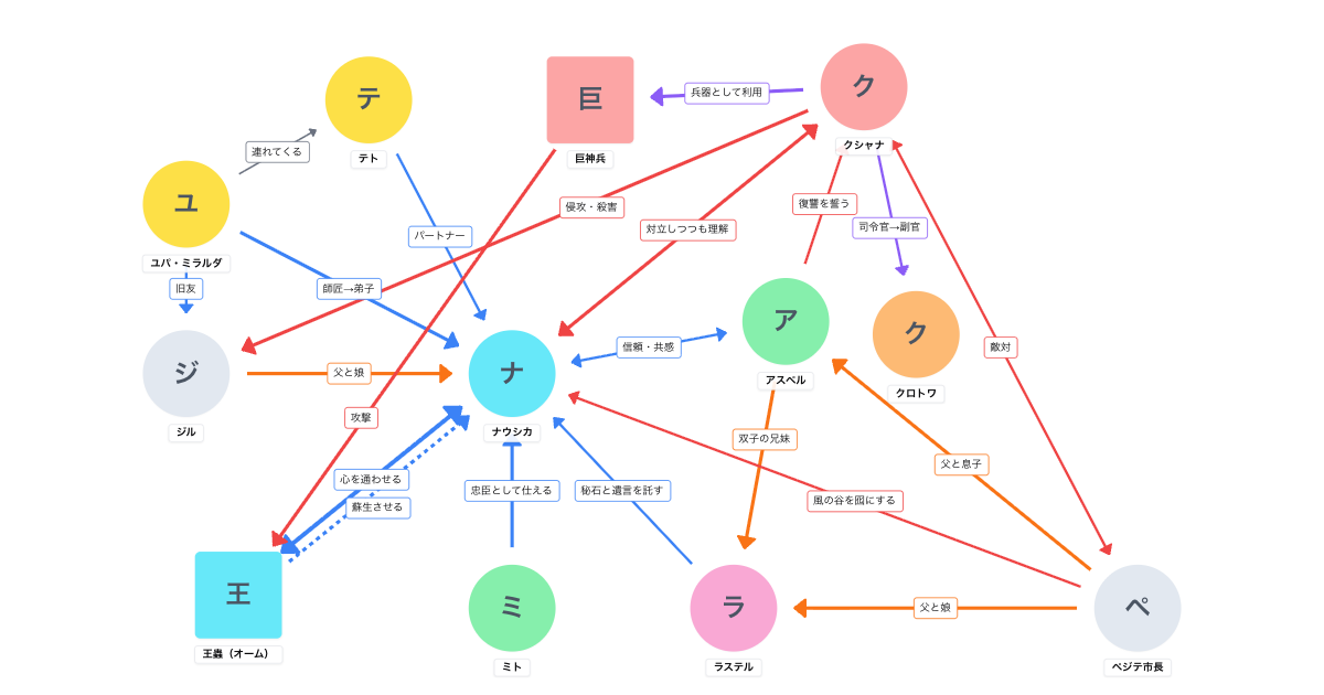
風の谷のナウシカ(1984)相関図
映画ファン|更新: 2026/2/18
ネタバレジブリスタジオジブリ宮崎駿

もののけ姫(1997)相関図
映画ファン|更新: 2026/2/18
ネタバレジブリスタジオジブリ宮崎駿

耳をすませば(1995)相関図
映画ファン|更新: 2026/2/18
ジブリスタジオジブリ近藤喜文映画